
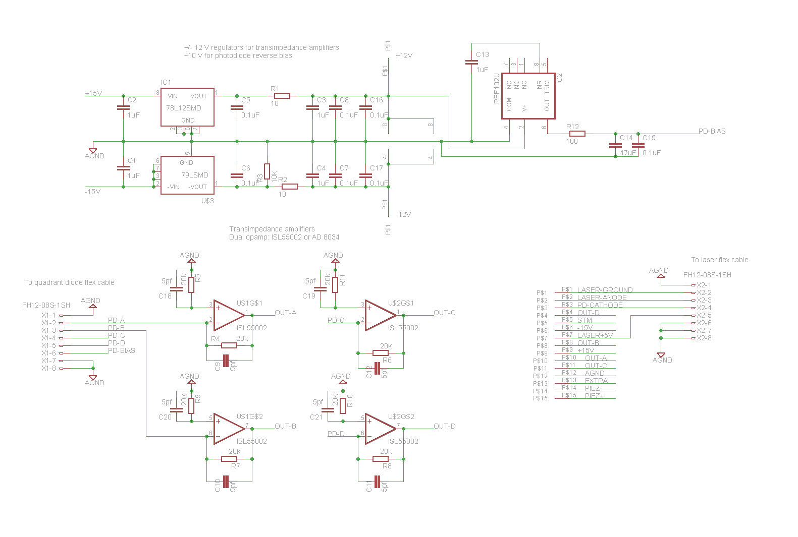
Would you like a copy of our small cantilever readout head for non-commercial purposes? We encourage you to contact us at georg.fantner (at) epfl.ch for assistance. You can download the following files, which containing some additional information about the readout head design.
If you are curious about what this head can do, we described it here.
Photothermal Small Lever Head v2 Assembly Guide
We made a guide which is a reminder on how the head is built and how to build it. If you have the curiosity to read it, you may also learn how to prepare PCBs, learn a bit of mechanics and some secrets about machining and assembling parts. Here is the pdf.

High speed AFM data
Publications
All the aforementioned files can as well be downloaded with this .zip file.