| Terme | Définition |
| Agence suisse pour l’encouragement de l’innovation (Innosuisse) | Contribution à la recherche Innosuisse https://www.innosuisse.ch/inno/fr/home.html |
| Amortissements | Les immobilisations corporelles (biens matériels et éléments de fortune financiers immatériels) perdent en valeur suite à leur utilisation et à leur vieillissement. L’amortissement permet de tenir compte de la diminution de valeur. |
| Autres produits | Licences et brevets, vente de biens tels qu’articles publicitaires d’une institution, recettes de ventes d’énergie thermique, produits de ventes de licences de logiciels. Remboursements tels que frais de voyage à des congrès ou des salons. Autres prestations de service, produits des immeubles, bénéfices liés à la vente d’actifs, prestations propres portées à l’actif, autres produits divers |
| Charges de biens et services | Font partie des charges de biens et services : – des dépenses d’investissement < Fr. 10’000 – des fournitures d’exploitation – des charges de locaux (y c. loyers) – des charges d’entretien des bâtiments et des équipements – des charges d’énergie et fluides – des charges de fonctionnement et d’informatique – des prestations de services de tiers – des charges de bibliothèque – des frais de voyage |
| Charges de personnel | Rétribution du personnel, assurances sociales et frais de prévoyance |
| Charges de transfert | Les charges de transfert ne sont pas des contributions pour lesquelles une prestation est effectuée mais des contributions versées à différents groupes de destinataires dont le montant peut être influencé par les institutions du Domaine des EPF. En font partie les contributions sans contrepartie directe comme – les contributions aux étudiants et aux doctorants (sauf dans le cadre d’un emploi salarié) sous forme de bourses, prix ou contributions au financement des coûts – les subventions à des organisations et institutions telles que garderies et organisations d’étudiants (AGEPOLY par exemple) – des contributions à des projets de recherche (part des financements revenant aux partenaires de l’EPFL dans des projets de recherche, pour lesquels cette dernière garde toute la responsabilité de réalisation) |
| Contribution aux loyers | Avec la contribution aux loyers, la Confédération compense les charges de loyers dus par le Domaine des EPF à la Confédération pour les immeubles appartenant à la Confédération et utilisés par les institutions du Domaine des EPF |
| Contribution financière de la Confédération | Contributions allouées au Domaine des EPF par la Confédération |
| Dons et legs | Dons et legs en faveur de l’EPFL et des entités consolidées mais aussi les revenus provenant de droits d’utilisation de locaux mis à disposition par les cantons de Neuchâtel, de Fribourg et du Valais. Ces fonds permettent la mise en oeuvre de projets stratégiques (par exemple la mise en place de nouvelles chaires de professeurs), ainsi que la stimulation de la recherche et de l’enseignement en y incluant les ressources matérielles nécessaires. |
| Finances de cours et autres taxes d’utilisation | Les finances de cours comprennent les taxes de cours bachelor et master, les taxes de cours des doctorants et des revenus relatifs à la formation continue. |
| Fonds National Suisse (FNS) | Contributions à la recherche du Fonds national suisse http://www.snf.ch/fr/Pages/default.aspx |
| Mandats de recherche de la Confédération (recherche sectorielle) | Mandats de recherche accordés par des offices de la Confédération (p.ex OFEN, OFROU, OFEV, SEFRI, etc.) |
| Programmes-cadres de recherche de l’UE | Contributions à la recherche des programmes-cadres de recherche de l’UE https://www.sbfi.admin.ch/sbfi/fr/home/recherche-et-innovation/cooperation-internationale-r-et-i/programmes-cadres-de-recherche-de-l-ue/horizon-2020.html |
| Recherche axée sur l’économie (secteur privé) | Projets de recherche financés par des entreprises du secteur privé de même que par des fondations en Suisse et à l’étranger. |
Le glossaire présente des versions très résumées des définitions complètes qui peuvent être trouvées dans le manuel de présentation des comptes pour le Domaine des EPF.

| Terme | Définition |
| Apprenti administratif | Apprenti dans le domaine de l’administration (apprenti de commerce) |
| Apprenti technique | Apprenti dans un domaine technique |
| Apprentis | Ensemble des apprentis administratifs et techniques |
| Assistant | Total des assistants doctorants et des assistants scientifiques |
| Assistant doctorant | Collaborateur en train d’effectuer son doctorat, avec un contrat CDD hors NSS1. Comprend les anciens 1er assistants (jusqu’en 2006). Doctorant est un statut académique et non une catégorie RH : ~15% des doctorants effectuent leur thèse à l’extérieur et ne sont pas employés à l’EPFL. |
| Assistant scientifique | Collaborateur scientifique junior (généralement titulaire d’un master mais non PhD), avec un contrat CDD hors NSS. |
| Autre personnel scientifique | Ensemble des assistants et des collaborateurs scientifiques |
| Coll. admin. et tech. | Ensemble des collaborateurs administratifs et techniques |
| Collaborateur administratif | Collaborateur administratif (sans les apprentis). Depuis 2013, les informaticiens sont comptés comme collaborateurs administratifs. |
| Collaborateur scientifique | Total des collaborateurs scientifiques senior et des post-doctorants. |
| Collaborateur scientifique senior | Collaborateur scientifique senior avec un contrat en CDD. |
| Collaborateur technique | Collaborateur technique (sans les apprentis). Jusque en 2012, les informaticiens étaient comptés comme collaborateurs techniques. |
| Corps enseignant | Ensemble des PO, PA, PATT, PBFN, PT et MER. |
| Corps intermédiaire | Ensemble des PT, MER, Post-doctorants / collaborateurs scientifiques, assistants scientifiques et assistants-doctorants. |
| EPT | Collaborateurs comptés en équivalent plein temps (taux d’activité) à la situation du 31.12 de l’année d’analyse. |
| Facultés et collèges | Il existe 5 facultés et 3 collèges à l’EPFL: SB: Sciences de Base SV: Sciences de la Vie STI: Sciences et Techniques de l’Ingénieur IC: Informatique et Communications ENAC: Environnement Naturel, Architectural et Construit CdM: Collège du Management CdH: Collège des Humanités EME: EPFL Middle East |
| Genre | Femme ou homme |
| Maître d’enseignement et de recherche (MER) | Collaborateur scientifique dont le titre académique est décerné par la direction de l’EPFL (cf. LEX 1.0.3, art. 5) |
| Nationalité | Suisses, étrangers (de l’UE ou hors UE). Les binationaux Suisse-étrangers sont comptés comme Suisses, et les UE-hors UE comme UE. |
| Nouveau système salarial (NSS) | Grille de salaire applicable aux collaborateurs administratifs et techniques en CDI. |
| Périmètre ressources humaines | Ensemble du personnel régulier de l’EPFL au 31 décembre de chaque année. Les apprentis sont également pris en compte. Tous les collaborateurs de l’EPFL sont comptabilisés, quel que soit leur lieu de travail (sur le Campus principal ou dans les antennes). Les collaborateurs temporaires payés à l’heure (assistants-étudiants, assistants de construction) et les collaborateurs externes (Professeurs invités ou honoraires, enseignants externes, consultants, employés d’entreprises sous contrat avec l’EPFL…) ne sont pas inclus. Seuls les employés au bénéfice d’un contrat de travail avec l’EPFL sont comptabilisés, selon le taux contractuel, à l’exception des Professeurs à cheval sur deux institutions qui sont comptabilisés au taux correspondant à leur nomination par le CEPF (en personne seulement si leur taux est de 0%). |
| Personnes | Collaborateurs comptés en personnes. Si un collaborateur est rattaché à plusieurs unités, il est compté pour une personne dans chaque unité, mais il n’est compté qu’une seule fois dans chaque regroupement d’unités (Ecole, Faculté, Institut, discipline). |
| Post-doctorant | Collaborateur scientifique titulaire d’un doctorat effectuant une période de recherche avec un contrat CDD hors NSS. |
| Professeurs | Ensemble des professeurs PO + PA + PATT + PBFN. |
| Professeur assistant Tenure Track (PATT) | Professeur nommé par le Conseil des Ecoles Polytechniques Fédérales (CEPF) pour une durée déterminée, avec la perspective d’une nomination définitive (« on the Tenure Track ») et bénéficiant d’une autonomie académique (selon art. 1, al. 1, let. c de la LEX 4.2.0.1). |
| Professeur assistant without Tenure Track (PAWTT) | Professeur nommé par le Conseil des Ecoles Polytechniques Fédérales (CEPF) pour une durée déterminée, et bénéficiant d’une autonomie académique (selon art. 1, al. 1, let. c de la LEX 4.2.0.1). Cette catégorie comprend, pour les années antérieures à 2022, les Professeurs boursiers Fonds National. |
| Professeur associé (PA) | Professeur permanent (« with Tenure »), nommé par le Conseil des Ecoles Polytechniques Fédérales (CEPF) et bénéficiant d’une autonomie académique (selon art. 1, al. 1, let. b de la LEX 4.2.0.1). |
| Professeur boursier FNS (PBFN) | Scientifique et chef de groupe indépendant, financé par le Fonds National Suisse (FNS) pour une période déterminée, considéré comme un professeur assistant (sans Tenure Track). |
| Professeur ordinaire (PO) | Professeur permanent (« with Tenure ») senior, nommé par le Conseil des Ecoles Polytechniques Fédérales (CEPF) et bénéficiant d’une autonomie académique (selon art. 1, al. 1, let. a de la LEX 4.2.0.1). |
| Professeur ordinaire/ associé | Ensemble des professeurs « with Tenure » (permanents) : PO + PA. |
| Professors of practice (POP) | titre qui peut être octroyé à des personnes externes à l’Ecole, occupant des fonctions dirigeantes dans le secteur publique ou privé, qui ont un intérêt pour la formation d’étudiantes et d’étudiants et pour des initiatives académiques et qui, en raison de leur expertise avérée et de leur vaste expérience, peuvent contribuer à élargir l’offre d’études axées sur la pratique et à promouvoir le transfert de connaissances entre la science et la pratique (selon LEX 4.2.8). |
| Professeur titulaire (PT) | Collaborateur scientifique dont le titre académique est décerné par le Conseil des Ecoles Polytechniques Fédérales (CEPF) (cf. LEX 1.0.3, art. 9) |
| Rattachement par discipline | Les collaborateurs sont rattachés à la discipline de l’unité qui les emploie. Les collaborateurs des services généraux des Facultés sont ventilés sur les disciplines de la Faculté (en EPT et en personnes) au prorata du nombre d’EPT de chacune de ces disciplines. Les collaborateurs de l’Institut IBI-STI sont rattachés à la discipline de STI à l’interface avec les sciences de la vie qui correspond le mieux. Si un collaborateur est rattaché à plusieurs unités, il est compté dans chacune au taux d’activité correspondant. La discipline de rattachement d’un enseignant peut parfois être différente de sa section d’enseignement principale. |
| Rattachement selon la structure | Les collaborateurs sont rattachés à la Faculté et à l’Institut auxquels appartient l’unité qui les emploie. Si un collaborateur est rattaché à plusieurs unités, il est compté dans chacune au taux d’activité correspondant. |
| Services Centraux | Présidence et ensemble des Vice-Présidences de l’Ecole |
| Total collaborateurs | Ensemble de tout le personnel régulier de l’Ecole |
| Type de contrat | Contrat de durée indéterminée (CDI) ou déterminée (CDD). Les CDI financés par des fonds Tiers sont particulièrement suivis. |

| Terme | Définition |
|---|---|
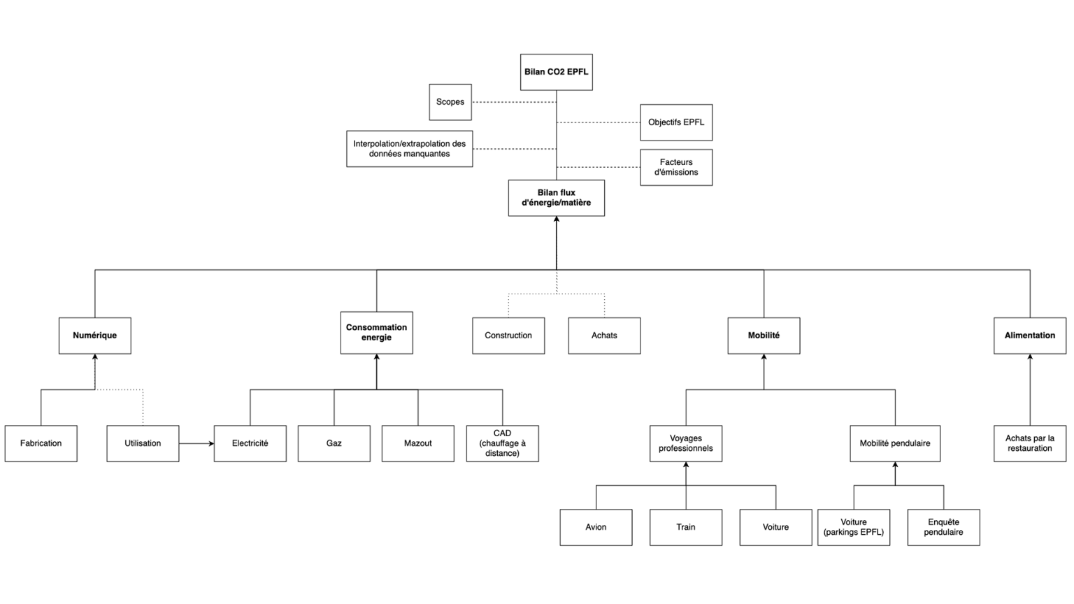
| Achats | Les achats de biens consommables, de matériel scientifique, de bureautique etc. ne sont pour l’instant pas intégrés dans le bilan. Une estimation très grossière basée sur les dépenses liées aux biens a permis de constater que cette thématique doublerait à elle seule l’impact de l’école. |
| Alimentation |
Estimation de l’impact de l’alimentation sur la base des achats faits par les restaurateurs du campus. Un facteur d’émission est associé à chaque catégorie de produit acheté. https://www.epfl.ch/about/sustainability/fr/alimentation/ |
| Bilan carbone EPFL | Le bilan carbone ou bilan CO2 de l’EPFL est une évaluation quantitative des émissions de gaz à effet de serre (GES) liées à l’activité de l’EPFL. Il vise à déterminer l’impact de l’école sur l’environnement sous le spectre unique du changement climatique en introduisant notamment la notion de CO2 équivalent. |
| CO2 équivalent | Le CO2 équivalent (CO2-eq) est une mesure utilisée pour exprimer l’impact climatique des émissions des différents gaz à effet de serre (GES) en termes de dioxyde de carbone (CO2). Étant donné que les différents GES ont des capacités de réchauffement global différentes, le CO2-eq permet de standardiser et de comparer les émissions de différents gaz en utilisant une échelle commune. |
| Consommation d’énergie |
Energie achetée par l’EPFL : électricité, gaz, mazout ou chauffage à distance (CAD). Ce bilan énergétique comptabilise tous les sites de l’EPFL (Ecublens/Renens/Lausanne, Fribourg, Sion, Neuchâtel) sauf celui de Genève. https://campus-energy.epfl.ch/fr/ |
| Construction | L’impact environnemental de la construction est considérable en termes d’énergie grise mais n’est pour le moment pas encore estimé. |
| Facteurs d’émissions | Les facteurs d’émissions représentent les valeurs utilisées pour calculer les émissions de CO2 associées à une activité spécifique. Ils sont généralement exprimés en termes de quantité de CO2 émise par unité de consommation, de production ou de temps. |
| Flux d’énergie/matière | Inventaire des flux d’énergie ou de matière induits par l’EPFL et comptabilisés dans le bilan carbone. Ces flux vont notamment concerner des thématiques comme l’énergie, la mobilité, le numérique ou l’alimentation entre autres. |
| GHG protocole | Le Greenhouse gas (GHG) Protocol est la norme et le guide de reporting des émissions de gaz à effet de serre (GES) les plus connus et les plus largement adoptés au monde. Il offre aux organisations un cadre clair pour calculer les émissions de leurs activités afin d’identifier des opportunités de réduction. |
| Interpolation/extrapolation des données manquantes | Certaines données ne sont pas disponibles pour une certaine année. L’EPFL quantifie au fur et à mesure son impact. Par exemple, l’impact du numérique est quantifié à partir de 2019. Ce dernier est donc estimé pour les années précédentes en fonction de la population présente à l’EPFL. D’autre thématiques comme la mobilité intègrent, en plus de l’évolution de la population, l’évolution de la part modale. |
| Mobilité | La mobilité à l’EPFL regroupe la mobilité pendulaire et les voyages professionnels des étudiant·es et membres du personnel. |
| Mobilité pendulaire |
Déplacements réguliers effectués par les membres de la communauté entre leur domicile et leur lieu de travail ou d’étude. https://www.epfl.ch/campus/mobility/fr/mobilite-et-voyages/mobilite-pendulaire/ |
| Numérique | Impacts liés au numérique à l’EPFL, notamment l’environnement de travail des utilisateurs (écran, laptops etc), l’infrastructure d’impression, de téléphonie, de réseau et de centre de données (Datacenters). Seuls sont comptés l’impact lié à la fabrication des équipements, ainsi que l’usage pour la partie Cloud externe. L’impact des équipements et des infrastructures numériques (consommation électrique) est comptabilisé dans le bilan énergétique. Cet inventaire a été fait pour l’ensemble de l’EPFL, campus associés inclus. |
| Objectifs EPFL/Confédération | Objectifs liés au climat fixés par l’EPFL ou par la Confédération disponibles dans la Stratégie Climat et Durabilité |
| Scopes | Les scopes, selon le GHG Protocol, sont des catégories utilisées pour classer les émissions de gaz à effet de serre (GES) d’une organisation. Le scope 1 concerne les émissions directes sous le contrôle de l’organisation (consommation d’énergie fossiles in situ), le scope 2 concerne les émissions indirectes liées à l’électricité, tandis que le scope 3 englobe les autres émissions indirectes liées à la chaîne d’approvisionnement, aux déplacements et aux activités externalisées. |
| Voyages professionnels | Emissions liées aux déplacements professionnels en avion, train ou voiture. Les voyages en avion sont responsables de la quasi-totalité des impacts liés aux voyages (avion: 96%, voiture: 2,5%, train: 1,5%). https://www.epfl.ch/campus/mobility/fr/mobilite-et-voyages/voyages-academiques/impact-climatique-des-voyages/ |